千亿“果链”龙头蓝思科技永利皇宫- 永利皇宫官网- 娱乐场APP下载独董病逝年仅53岁
2025-12-02永利皇宫,永利皇宫官网,永利皇宫娱乐场,永利皇宫APP下载谢志明出生于1972年,年仅53岁的他是会计学博士、教授、博士生导师,同时具备中国注册会计师资格,在财务审计、公司治理等领域积累了深厚经验。自2003年9月起,谢志明长期任职于长沙理工大学经济与管理学院,历任副教授、MBA中心主任、教授等职。他曾先后担任湖南省财政厅管理会计咨询专家、湖南省人大财经委咨询专家、湖南省科技厅项目评审专家及国家社科基金委评审专家等职务。2024年4月起,谢志明兼任株洲九方装备股份有限公司独立董事,同年12月被提名为蓝思科技第五届董事会独立董事候选人。
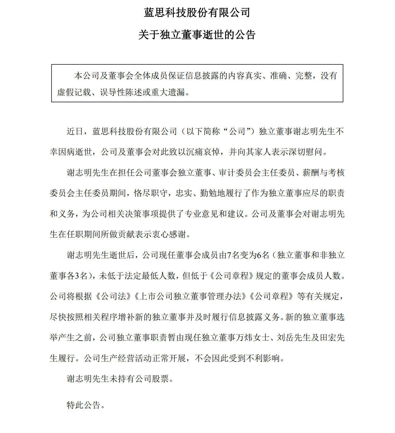
此次谢志明先生逝世后,蓝思科技董事会成员由7名变为6名,其中独立董事和非独立董事各3名,虽未低于《公司法》规定的法定最低人数,但低于《公司章程》设定的董事会成员人数。对此,蓝思科技在公告中表示,将严格按照《上市公司独立董事管理办法》等相关规定,尽快启动新独立董事的增补程序并及时履行信息披露义务,在新独董选举产生前,其原承担的独立董事职责暂由现任独立董事万炜、刘岳及田宏共同履行,目前公司生产经营活动一切正常,此次人事变动不会对日常运营及战略推进产生不利影响。此外,谢志明未持有公司股票。


谢志明出生于1972年,年仅53岁的他是会计学博士、教授、博士生导师,同时具备中国注册会计师资格,在财务审计、公司治理等领域积累了深厚经验。自2003年9月起,谢志明长期任职于长沙理工大学经济与管理学院,历任副教授、MBA中心主任、教授等职。他曾先后担任湖南省财政厅管理会计咨询专家、湖南省人大财经委咨询专家、湖南省科技厅项目评审专家及国家社科基金委评审专家等职务。2024年4月起,谢志明兼任株洲九方装备股份有限公司独立董事,同年12月被提名为蓝思科技第五届董事会独立董事候选人。
此次谢志明先生逝世后,蓝思科技董事会成员由7名变为6名,其中独立董事和非独立董事各3名,虽未低于《公司法》规定的法定最低人数,但低于《公司章程》设定的董事会成员人数。对此,蓝思科技在公告中表示,将严格按照《上市公司独立董事管理办法》等相关规定,尽快启动新独立董事的增补程序并及时履行信息披露义务,在新独董选举产生前,其原承担的独立董事职责暂由现任独立董事万炜、刘岳及田宏共同履行,目前公司生产经营活动一切正常,此次人事变动不会对日常运营及战略推进产生不利影响。此外,谢志明未持有公司股票。


